| |
4. 增加消费 |
| |
|
增加消费的时候可以增加预置好的项目信息,也可以添加自定消费项目信息。
增加消费后需要点击“入账”确认消费,将消费项目信息记入到客户的费用清单中,在消费项目入账之前可以修改和删除,入账之后,不允许修改和删除;
增加消费后需要点击“结算”确认消费并对本次消费进行结算,结算完成后将本次消费项目信息以及本次结算的付款情况一起记入到客户的费用清单中。

自定义:用于临时性增加费用,录入项目名称、单价和数量后即可。界面如下:

入账:将增加的消费信息记入在住客房的费用清单中,暂时不做结算,待客户结算离店时一并结账。
结算:对增加的消费信息即时计算,并将消费信息和支付信息计入到在住客房的费用清单中。
|
| 5.费用红冲 |
| |
|
操作路径:房态图-->右键菜单-->费用红冲

功能说明:该功能主要的作用是调整客房的消费总额,比如由于操作失误,增加消 费的时候录入错误或者宾客入住后,由于店内价格调整导致需要修正在店宾客的消 费总额的时候或者其他的特殊情况需要调整宾客的消费总额,就需要使用该项功能。在"费用冲红"界面,冲抵金额录入为正数,则确认后客房的消费总额会增加; 如果录入的冲抵金额为负数,则确认后客房的消费总额会减少。费用红冲操作将会 在客户的费用清单中增加一条项目名称为"费用红冲"的费用明细。
|
| |
6. 收退押金 |
| |
|

功能说明:
该功能主要有两项作用:1.收取押金 2.退押金;录入收款方式和收款金额,并填写备注信息之后点击确认即可完成操作。当收款金额录入为负值时软件 界面会显示为退款方式和退款金额,此时点击确认之后就会执行退款操作(退押金 也可以通过客户退款操作完成,不同的是客户退款操作不会减少客户的账户内的押 金金额)。
收押金会在客户费用清单中记入一条收押金的费项明细;退押金则会在客户的费用 清单中记录一条退押金的费项明细
|
|
|
| |
|
操作路径:房态图-->右键菜单-->预付收款

功能说明:该功能主要是针对在住客户在住期间临时性缴费的录入。比如客户在店消费后并未立即结算,而在未离店之前,可以通过预付收款的形式临时性收一笔款作为消费消费的结算款;或者客户有部分费用未及时交清,过后补录收款的情况,都可以使用预付收款来实现。预付收款会在客户的费用清单中记入一条费项名称为"预付款"的明细记录。 |
|
|
| |
|
操作路径:房态图-->右键菜单-->客户退款

功能说明:该功能主要是用来录入向在住宾客的退款信息。也可以用于在出现录入错误的情况下需要重新录入收款时,用该操作退掉本次收款信息,重新录入。通过该操作录的退款信息会在在住宾客的费用清单中记入一条“宾客退款”费项信息。宾客退款操作影响的是已收总额(不影响押金金额,如果需要调整押金金额需要使用收退押金操作录入负数来实现)。 |
| |
9. 更换房间 |
|
|
操作路径:房态图-->右键菜单-->更换房间

功能说明:该操作用来更换在住房间。如果换房前后的两个房间不存在差价问题,则直接换房即可,如果存在差价,则需要在换房之后通过增加自定义消费录入差价信息以保证费用的准确性。换房操作也可以在房态图界面直接拖动在住客房到其他的空房上面直接换房实现快速操作。由于软件不能自动补录差价需要用户通过手动操作来实现,所以换房需要注意差价补录的问题。 |
| |
|
|
操作路径:房态图-->右键菜单-->借用物品

功能说明:该项功能主要用于处理在店宾客向会所借用物品的需求。
该操作记录宾客借用的物品信息。如果在店宾客有借用物品未归还的情况下结账离店的话,软件会弹出物品归还界面,显示已借用的物品信息,并要求归还之后才能结账离店。
可借用物品的添加:系统设置-->消费项目设置-->商品资料。在添加商品的时候,如果勾选了“允许借出”。那么在借用物品操作中就可以借出该商品。反之,则不能。
|
|
11.归还物品 |
|
|
操作路径:房态图-->右键菜单-->归还物品

功能说明:该操作用于记录客户归还物品记录。如果客户在有为归还物品的情况下结算离店,则要求客户先归还物品,之后才允许结算离店。 |
|
12.其他常用操作 |
|
|
|
制作门卡:用来为在住客户制作房间房卡(该功能需要配合定制的门锁接口程序 才能正常使用)。
修改房态:用于修改房间的主房态(比如房间有物品损坏不能正常使用的情况下, 可以把房间设置为停用状态,并录入备注信息,这样房间状态就会变为停用,并 显示录入的备注信息)
打扫干净/置为脏房:将脏房置为干净房和将干净房标记为脏房(脏房会在房态图 上面显示一个"脏"字)
登记补打:补丁登记入住单。 |
| |
|
四、预定管理模块 |
| |
|
|
(1) 功能介绍 该模块主要用来管理店内的预定信息和未来房态的快速查看功能。如下图:

说明:协议客户拥有信用额度、欠款以及储值功能。信用额度主要用来控制欠款的金额,确保客户欠款金额不会超过一定的限额
|
| |
|
|
(2) 添加预定
操作路径:预定管理-->添加

功能说明:将预定信息录入到软件系统。
点击客户编号右边的"放大镜"按钮从意向客户信息中选择已有客户信息,也可以点击"加号"按钮新增客户(新增后的客户信息在保存预定信息之后自动保存至意向客户资料内)。
点击房间号右边的"放大镜"按钮可以调出未来房态界面,然后根据时间和房号选择即可返回预定界面(返回后会根据选择的房间和时间自动填写预定时间、保留时间、预计入住时间和预离时间)
录入收取的押金金额和付款方式。
然后填入备注信息后保存即可完成预定信息的录入。
额外说明:添加预定信息有多个入口:
房态图界面:点击下方的"未来房态"按钮,然后在未来房态界面直接双击要预定的房间信息后即可快速弹出添加预定信息窗口
预定管理界面,点击"未来房态"按钮,然后在未来房态界面直接双击要预定的房间信息后即可快速弹出添加预定信息窗口
预订管理界面,点击"添加"按钮,即可弹出添加预定信息的窗口
|
| |
|
|
(3) 修改预定
操作路径:预定管理-->修改
功能说明:针对已经录入的预定信息做相关修改,操作方法与添加预定一致。 |
| |
|
|
(4) 登记入住
操作路径:预定管理-->登记入住
功能说明:已预定客户到店办理入住时通过该操作来登记入住信息(当客户提前到店入住时,软件会有入住确认提示信息,需要操作员根据实际情况判断是否可 以办理正常入住流程)。 |
| |
|
|
(5) 收取押金
操作路径:预定管理-->高级-->收取押金

功能说明:针对预定单据收取预定押金(一般情况下在录入预定信息时就会录入收取的押金金额,该功能主要是用来录入预定完成之后客户补交的押金信息)。 |
| |
|
|
(6) 退还押金
操作路径:预定管理-->高级-->退还押金

功能说明:该功能与收取押金相对应,用于做押金退款(一般适用于押金录入错误,或者实际有退款需求时使用)。 |
| |
|
|
(7) 标记逾期
操作路径:预定管理-->高级-->标记逾期
功能说明:该功能主要用于将预定信息置为无效(在预定信息未逾期的情况下依然 可以使用该功能将预定信息置为逾期[即无效])。标记逾期之后在未来房态上面的 预订信息也会同步删除
注意:标记逾期之后不可还原,操作该项是请注意确认操作信息。
(8) 取消预定
操作路径:预定管理-->高级-->取消预定
功能说明:主要用来取消已经添加的预订信息,取消预定时,如果有预定押金未退的话,软件会提示询问是否要退定金,如果需要退款的话,点击是即可进入退款界面进行退款;不退款的话点击否即可取消预订信息。取消预定之后在未来房态上面的 预订信息也会同步删除
(9) 恢复预定
操作路径:预定管理-->高级-->恢复预定
功能说明:该功能与取消预定相对应,用来撤销取消预定操作。恢复预定之后,在未来房态图上面会显示重新显示预订信息(恢复预定需要注意预定的押金,恢复之后押金金额是和恢复之前是一样的,如果需要调整押金金额需要使用收取押金或者退还押金来操作调整)
(10) 删除预定
操作路径:预定管理-->高级-->删除预定
功能说明:用来删除录入的预订信息(有押金信息的预定信息不允许删除,如果需要删除需要先通过退还押金将押金退掉,然后才能删除预定信息)。 |
| |
|
|
(11) 未来房态
界面预览

功能说明:该模块用来显示当前客房未来的房间状态信息。
软件用颜色区分不同的状态,颜色支持自定义设置(房态图上面的颜色选项里面直接选择颜色即完成设置,设置后重新点击查询就会使用设置的颜色来显示,设置完成以后再次打开就会用新的颜色显示状态了)。
针对有预定意向的状态显示上面可能会有一些数字显示,改数字标示在该时段内有多少客户对该房间有预定意向,数字越大标示意向客户越多; 鼠标单击会展示前两条意向客户信息,如果意向信息大于2条,会显示查看更多按钮,点击可以直接打开客户意向查询界面查询详细意向信息。
针对预定状态的房态,单击鼠标左键,软件会显示当前预定的基本信息。
快捷操作:在未来房态界面,双击状态色块,可以快速添加预定信息。
|
| |
|
五、客户管理模块 |
| |
|
|
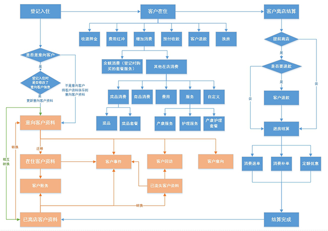
(1) 功能介绍
该模块可以分为三块(客户资料、营销记录、客户账务)

|
| |
|
|
(2) 客户资料
意向客户资料

功能介绍:意向客户资料保存的是来店咨询的或者其他渠道获取到的准客户信息。也是做客户营销的一手资料。
客户回访:对客户回访信息做相关信息录入。录入后的回访信息可以在客户回访记录查询中查到。记录客户回访信息时也可以即时录入客户意向信息(需要勾选意向登记之后才可以录入意向信息)
客户意向:如果已经录入了意向信息,点击该按钮会提示当前客户的意向信息,并询问是否要修改,如果要修改的话点击是即可进行修改,如果没有录入意向信息,则可以对客户的意向信息进行快速录入。
如果客户信息已经确认无入住意向或者联系不上时,可以通过高级-->客户流失,将客户信息移动到流失客户信息里面。也可通过高级-->删除客户资料直接删除客户信息。
在住客户资料

功能介绍:该模块集中显示当前在店入住客户的资料信息。方便快速查看客户的入住信息和联系电话信息。也可以通过"查看账务信息"快速查看单个客户的入住账务信息。
已离店客户资料

功能介绍:该模块集中显示在店入住过的客户资料,方便做售后回访发掘二次消费可能。
已流失客户资料

功能介绍:该模块集中显示已经流失的客户资料。方便用户针对流失客户做集中处理或者通过查看流失客户的回访、事件、账务资料做决策调整。 |
| |
|
|
(3) 营销记录
客户回访

用来录入客户回访信息,也可以在录入时即时录入客户意向信息(需要勾选意向登记之后才可以录入意向信息),录入回访信息和意向信息分别可以在客户回访记录和客户意向管理中集中查看。
客户意向管理

功能说明:集中管理客户意向信息。
意向确认分为两种方式:一种是客户直接预订,确认预计入住时间并交付押金;一种是客户直接入住登记,完成意向信息的确认。意向信息确认后会自动删除。 |
| |
|
|
(4) 客户账务
客户账务查询:可以统一查询所有客户的账务信息

客户事件查询:可以统一查询所有客户的事件信息(客户事件由软件自动维护,会根据客户资料的录入、入住、缴费等操作生成一些事件信息)

|
| |
|
六、报表中心 |
| |
|
|
提供一些常用的报表查询,该模块比较直观易懂就不再赘述。界面如下:

|
| |
|
七、 系统设置 |
| |
|
|
(1) 界面预览

|
| |
|
|
(2) 房间设置
客房资料包含了楼栋、楼层、房型以及房间信息的设置。其中楼栋和楼层操作上比较简单,都是常规的添加、修改、删除就不再赘述。

房型设置,房型设置中需要设置按天计费的单价,这个主要用于自定义套餐入住 时计算入住房费使用(若入住时客户是购买的计费套餐的话,该选项会自动失 效)。默认计费方案选项可以设置该房型默认使用的计费套餐信息。登记入住 时默认会选择这里设置的计费套餐。

房间信息: 房间信息设置中有一项"门锁号码"设置,该项设置是和门锁接口有关的。如 果定制了门锁接口,房间的门锁号需要在这里一一对应设置。

|
| |
|
|
(3) 员工管理

权限组:每一个员工对应一个权限组,可以通过对权限组分配不同的权限来实现 不同员工不同操作权限的需求。
员工资料

员工信息中的“操作员”、“营销人员”这两个选项,需要根据实际情况勾选。 |
| |
|
|
(4) 促销方案 该模块主要是提前预设店内促销优惠折扣方案。
方案有效才可以在登记入住的时候选择该促销方案
房费折扣:仅在登记入住时选择自定义计费套餐时有效,更终房间价格为房间房型的单价与房费折扣的乘积。
产护折扣:客户消费产康护理项目时的折扣
餐饮折扣:客户在消费菜品类项目的时候享有的折扣
商品折扣:客户在消费商品类项目的时候享有的折扣
费用折扣:客户在消费费用类项目的时候享有的折扣
方案折扣:仅在登记入住时选择计费套餐时有效,该折扣对计费套餐总额进行折扣计算。

|
| |
|
|
(5) 消费项目管理
该模块主要用来录入店内基础消费项目信息。软件将消费项目分为4大类(餐饮[菜品、菜品套餐]、商品、产护[产康、护理、产康护理套餐]、费用),该模块属于基础资料录入,功能比较直接简单,就不再赘述了。

|
| |
|
|
(6) 计费套餐
定义软件中的套餐项目(主要销售项目),计费套餐包含房费、餐费、产护服务项目套餐以及商品和附件费用。计费套餐单独定义单价。
计费套餐主要用于在登记入住的时候选择计费套餐,一次性添加的综合销售项目。


|
| |
|
|
(7) 基础信息

|
| |
|
|
(8) 运行参数设置

|
| |
|
|
(9) 邮件发送

|
| |
|
|
(10) 其他设置

|
| |
|
|
(11) 美萍云老板助手

|
| |
|
八、日程管理 |
| |
|
|
(1) 功能介绍

该模块主要用来管理一些日常工作内容。简单记录工作情况。 |
| |
|
|
(2) 日程安排
设置每天的工作内容,如果在运行参数里面设置了自动更新日程的话,设置完日志安排之后,今日日程中的任务列表会自动更新,如果未设置的话,在今日日程界面会出现"刷新今日日程"按钮,点击后可以根据日程安排生成今日任务列表。
|
| |
|
|
(3) 今日日程
显示当天的日程安排以及任务处理情况。
任务处理:对日程任务的处理做相关记录,并录入系统,如果多次操作会保留更后一次处理的记录。任务处理记录可以在任务处理详情里面查询到。
标记完成:对正在处理的日程任务标记为任务完成。
任务处理详情:查询当日日程处理情况。 |
| |
|
九、 巡房记录 |
| |
|
|
主要用来管理、查询、记录
店内每天的巡房情况。若巡房过程中发现问题需要当日处理的话,那么可以在巡房结束后将任务通过日程安排添加到当日日程里面。
|
| |
|
十、访客记录 |
| |
|
|

主要用来管理、记录和查询每天的访客信息。界面默认显示当天的访客情况。点击“访客登记”按钮可以添加访客记录。

|
| |
|
十一、 电子提醒 |
| |
|
|

主要用来管理、查询一下日常提醒信息。默认显示当天要提醒的信息记录。

添加提醒时可以选择提醒一次或者每日提醒。默认提醒所有操作员,也可以指定提醒某一个操作员,当到达提醒时间时软件会弹出信息提醒窗口,点击“我知道了”之后,提醒信息将不再弹出(提醒信息将会被移动到提醒历史里面)。

|
| |
|
十二、 短信群发 |
| |
|
|

该模块主要用来设置短信账号和短信提醒。
发送短信需要注册账户并且购买短信之后方可正常使用。详情请登录www.mpsoft.net.cn联系公司销售咨询。 |
| |
|
十三、 系统日志 |
| |
|
|

|
| |
|
十四、 软件帮助 |
| |
|
|

|